
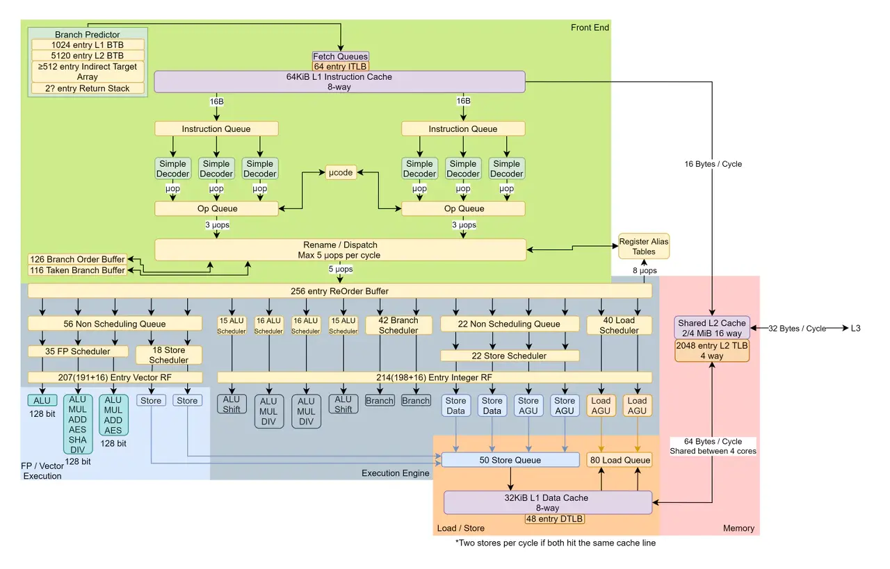
인텔의 14세대 Meteor Lake 프로세서는 올해 하반기에 출시될 예정입니다. Intel 4 프로세스 노드에서 Redwood Cove "P" 및 Crestmont "E" 코어를 활용하면 최대 14개 코어(6P + 8E)의 노트북 중심 설계가 됩니다. 잘 알려진 팁스터 @Raichu는 두 가지 핵심 아키텍처의 (예상되는) 블록 다이어그램을 공유하여 캐시, 대역폭 및 분기 예측에서 눈에 띄는 개선 사항을 보여줍니다.

Golden Cove와 비교할 때 Redwood Cove는 디코더와 실행 단위를 그대로 유지하면서 덜 급격한 변화가 있을 것입니다. 명령 캐시(I-Cache)는 32KB에서 64KB로 두 배가 되며, L2는 더 빠른 프리페치와 더 높은 메모리 대역폭을 위해 재설계됩니다. Micro-op 대기열은 Golden Cove의 144개에서 Redwood Cove의 192개로 확장됩니다.

분기 예측기도 미세 조정되며(구체적인 세부 정보 제공 없이) 벡터 명령의 명령 실행 대기 시간이 줄어듭니다.

Gracemont는 Tremont에서 대규모로 업그레이드되어 코어, 캐시, 대역폭, 폐기/이름 변경 버퍼를 크게 확장했습니다. Crestmont는 주로 재정렬 및 버퍼 이름 변경에 중점을 두면서 예측 대역폭을 크게 개선합니다. L2 캐시는 128b/256b VNNI(벡터 신경 명령) 지원으로 확장될 수도 있습니다.

업데이트된 핵심 아키텍처 및 프로세스 노드 외에도 Meteor Lake는 더 빠른 DDR5/LPDDR5X 메모리와 향상된 저전력 모드를 지원합니다. 4nm 컴퓨팅 다이 외에도 일부 Crestmont 코어는 보다 성숙한 SoC 다이에 장착됩니다. 향상된 게임 성능을 위해 CPU 전용 Foveros 패키징을 사용하여 SoC/컴퓨팅 다이 아래에 적층된 Adamantine(L4) 캐시 3D에 대한 이야기도 있습니다. 우리는 이번 가을에 최초의 Meteor Lake 노트북이 시장에 출시되는 것을 보게 될 것입니다.
'IT 관련 정보' 카테고리의 다른 글
| [바미] ‘갤럭시 S23 슈퍼말차 피크닉 에디션’ 16일부터 개통 시작 (0) | 2023.05.17 |
|---|---|
| [루머] 갤럭시 Z 폴드5 및 플립5 7월 26일 공개, 언팩은 서울에서 개최 (0) | 2023.05.17 |
| [바미] iPhone 16 Pro 컨셉트, 개선된 카메라 레이아웃, Apple Watch와 유사한 액션 버튼, 잠망경 렌즈 등 구상 (0) | 2023.05.02 |
| [바미] (루머) 아이폰15 프로 시리즈, 썬더볼트 3 지원 (0) | 2023.04.28 |
| [바미] Windows 11, 작업 표시줄에서 앱을 강제 종료할 수 있음 (0) | 2023.04.11 |