728x90
반응형
728x170

go-callvis는 Go로 작성된 프로그램의 호출 그래프를 생성 해주는 도구입니다.
코드 리뷰에서 사람의 코드를 읽을 때나, 복잡한 코드를 파악하고 싶을 때 등 어떤 형태로던 도움을 받고 싶은 경우가 있습니다.
go-callvis은 쉽게 시각화된 호출 그래프를 만들 수 있다. 이 go-callvis의 사용법에 대해 소개하려고 합니다.
사용법
go-callvis 저장소에 딱 좋은 샘플이 있기 때문에 시험 삼아 실행해봅시다.
https://github.com/TrueFurby/go-callvis/tree/master/examples/main
내용은 이런 느낌입니다.

main 패키지가 있는 곳에서 go-callvis 명령을 실행합니다.


-group를 사용하면 패키지나 타입으로로 그룹화 해줍니다.


패키지로 그룹화 하면 각 패키지에 초점을 맞춘 화면으로 이동할 수도 있습니다.

표준 라이브러리를 제외 하고 싶은 경우 -nostd 옵션을 사용합니다. 또한 -nointer 로 비공개 함수가 제외됩니다.

Makefile에서 호출하면 이런 느낌의 작업을 준비하는 것이 좋다고 생각합니다.

마지막으로
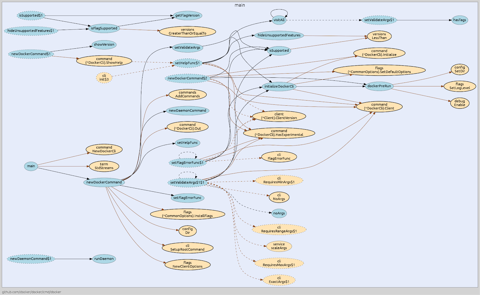
샘플은 Docker 분석 사례도 소개 되고 있습니다.
이러한 코드도 내려다 보는 것으로 어쩐지 설계를 따라 갈 수 있을 것 같습니다.
Docker

go-callvis 복잡한 코드의 파악뿐만 아니라 물론 잘 아는 프로젝트의 시각화에도 사용할 수 있습니다.
출처: https://qiita.com/mnuma/items/fa25886c39fe991ecdfd
728x90
반응형
그리드형
'프로그래밍(Web) > Golang' 카테고리의 다른 글
| [바미] Go - Logrus과 lumberjack을 사용하여 Log를 찍어보자! (2) | 2021.06.25 |
|---|---|
| [바미] 디버그 모드 시 Version of Delve is too old for this version of Go 에러 뜰 때 해결 방법 (0) | 2021.06.08 |
| [바미] Go 1.16 Release 정보! (0) | 2021.02.25 |
| [바미] Go - Websocket (0) | 2020.12.18 |
| [바미] Go - PostgreDB(2) feat. 드디어 풀린 에러 (0) | 2020.12.18 |